Documentation sur divers produits
Datasheet
Circuits intégrés :
CPU :
Transistors :
Radio :
Capteurs :
Display, e-paper, LED, …:
Divers :
Doc divers
EASY-T2.3
Le =controleur EASY-T2.3 est un petit contrôleur multitâche.
Il peut commuter un relais en fonction du temps, d'un voltage, d'une température.
une variété de modes peut être commuté, si vous sont utilisés seulement pour fonction de contrôle de température, choisir P-4, P-5 ou P-8mode;
P-1: le relais (peut être réglé séparément tirer et de relâchement et temps de cycle)
P-2: relais de tension (tension peut être ensemble limites supérieure et inférieure)
P-3: relais de contrôle de tension
P-4: température relais (peut être ensemble supérieure et inférieure température et le chauffage ou de refroidissement mode)
P-5: température temps relais
P-6: température tension relais
P-7: température tension relais
P-8: température alarme mode (la température dépasse la ensemble limites supérieure et inférieure relais)
voltmètre affichage gamme: 0-99.9Vor 0-9.99 V, les deux versions du matériel, l'expédition de défaut est0-99.9 VVersion
affichage de la température et contrôleportée:-55.0-99.9
alimentation: DC10V-15V
relais paramètres:
bobine Entrée DC12V (en option DC5V/24 V)
un ensemble de conversion (normalement ouvert normalement fermé)
charge de Contact: 10A/277VAC
résistance de Contact: ≤100mΩ (1A-6VDC)
durabilité mécanique: > 10 million de fois
électrique Durabilité: > 100,000 fois (10A-250VAC)
température de Travail:-40 ~ 85
fonctionnement Normal consommation de courant:25mA/12 V
réglage du Mode paramètres : il peut être éteint pour économiser sur le pouvoir il off et continuer à la dernière mode l'exécution.
numérique module de commande prise, peut être directement supprimés.
si la puissance est perdue dans les deux mode de fonctionnement, le système va continuer à pouvoir à nouveau après le dernier état à course hors du plateau paramètres peut être sauvé en soit le mode, appuyez sur la touche ENTRÉE pour 3 secondes à retour à la mode sélectionné.
la version électronique Télécharger URL: pan.baidu.com/s/1vaEXh
Comme on le voit, la traduction n'est pas top, donc pour reprendre :
Les base :
Si on appuie sur ENTER 3s, on retourne au choix du mode.
Si on appuie sur SET et ENTER et on met sous tension, on retrouve le valeurs d'usines
Les paramètres sont retrouvés après une remise sous tension. Sinon il faut faire un reset “valeur d'usine”.
P-1 Relais mode par tempo
On défini un temps T1 d'allumage (contact relais) puis un T2 d’arrêt et enfin le nombre de boucle voulues.
Une fois ce mode défini, il peu etre utilisé avec la tension (P-2) ou la température (P-5)
P-2 Tension mode
P-3 Tension contrôle mode
P-4 Thermostat mode
P-5 Thermostat tempo mode
c'est une combinaison de P-1 et P-4.
On défini la minuterie dans P-1, ensuite dans le mode P-5, on défini les températures.
P-6 Thermostat tension mode
Combinaison de p-2 et p-4
P-7 thermostat tension temps mode
Combinaison de P-3 et p65
P-8 Température alarme mode
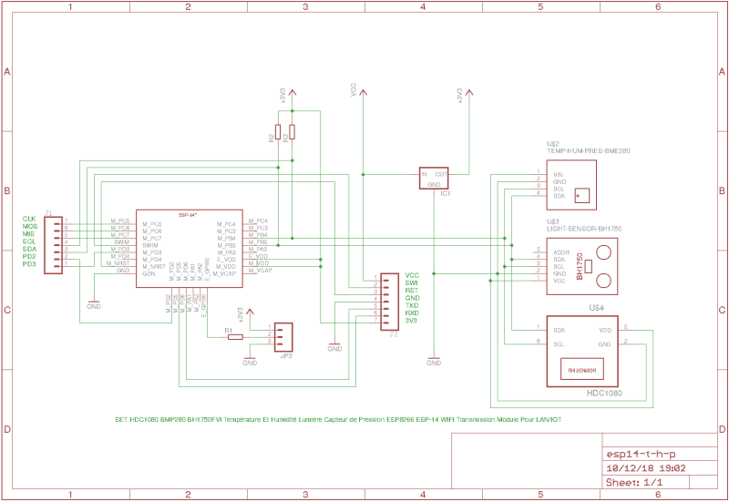
Module Set HDC1080 BMP280 BH1750FVI
Température et Humidité Lumière Capteur de Pression ESP8266 ESP-14 WIFI Transmission Module Pour LAN/IOT
Ce module semble très intéressant sur le papier, il contient tout les capteurs nécessaires pour faire une petit station météo
Voici une partie de la description (Aliexpress) :
haute précision température et humidité lumière pression capteur WIFI transmission
BMP280 pression atmosphérique module
BH1750FVI module d'éclairage
HDC1080 température et humidité module
ESP8266 ESP-14 Sans Fil WIFI Module
ce produit est un bas-coût WIFI-MCU-capteur communication/module de commande, intégré WIFI module ESP14, pression capteur BMP280, HDC1080 température et capteur d'humidité et BH1750 légèreté capteur, \\
ESP14 WIFI intégré et STM8s003F3P6 MCU, avec le Forfait le plus compétitif de l'industrie taille et ultra-la technologie de faible puissance, \\
peut être largement utilisé dans le domaine de maison intelligente et Internet de Choses, \\
la physique de l'utilisateur dispositif est utilisé pour se connecter au Wi-Fi sans fil réseau pour Internet ou LAN communication, réseau de contrôle.
ESP14 module intégré un puissant STMs8003F3P6 puce, toutes les broches sur tous connectés avec les autres capteurs sur le CJMCU_14 module connecté au port série connecté avec le ESP8266, \\
l'utilisateur peut écrire STM8 programme, à travers la commande AT contrôle ESP8266 à atteindre les Réseaux WIFI.
Si vous êtes intéressé par l'ESP-14, voici de quoi lire :
https://translate.google.fr/translate?hl=fr&sl=auto&tl=fr&u=https%3A%2F%2Ftenbaht.github.io%2Fsduino%2Fhardware%2Fesp14%2F
Le problème est qu'il n'y aucune doc, et le web est très pauvre.
Le seul projet que j'ai trouvé qui comporte l'ensemble des capteurs avec un exemple d'utilisation du module est :
https://github.com/merlokk/SmartHome
Dans ce projet on trouve dans le répertoire ESP14MES un exemple de programme utilisant le module et comment le programmer.
D'ailleurs merlok a développé un projet qui prend en charge les conf et comm de l'ESP.
https://github.com/merlokk/xlogger (nécessaire au projet smarthome)
Pour plus d'info, en regardant avec une (grosse) loupe, on voit un petit circuit SoT-23 marqué 662K.
Et info prises, il s'agit d'un régulateur.
XC6206P332MR (662K)
3.3V 200mA Positive Fixed LDO Voltage Regulator in SOT-23 package * IC, POS VOLT REG, 0.3A, 3.3V, SOT23-3
* Input Voltage Min: 1.8V
* Input Voltage Max: 6V
* Output Voltage Nom.: 3.3V
* Output Current: 200mA
* Dropout Voltage Vdo: 250mV
* LDO Regulator Case Style: SOT-23
* No. of Pins: 3
Et ça c'est une bonne nouvelle car on pourra alimenter le montage en 5V sur VCC sans s'inquiéter !
Voici un schémas simplifié, reconstitué du module.
Cela permet au moins de voir les ports utilisés du esp14.
C'est une des questions que je me suis posé rapidement.
(plus tard, j'ai trouvé ça : https://benjamindejong.com/flashing-an-esp8266-esp-14/ )
On se rend compte que plusieurs ports de l'ESP-14 ne semblent pas connectés sur le module.
Or nous avons besoin d'un de ces ports pour la programmation.
La réponse se trouve derrière ! Il y a trois pins prévues pour ça.
(En bas à gauche de l'image ci dessous)
Donc si on regarde la photo ci dessus \
En partant du haut :
La première pin correspond à GND
La deuxième correspond à ESP_GP100
La troisième correspond à VCC (3.3v)
Voici comment configurer ces pins pour programmer le module :

Donc soit un goutte de soudure, ou un inverseur
Pour les ports utilisés par le modules, on peu considérer que seul les ports SDA et SCL sont connectés.
Les capteurs sont tous I2C.
ESP-14
1.2.2 Pin Description
| Pin number | Pin Name | description |
| 1 | M_PC5 | STM8 PC5 mouth |
| 2 | M_PC6 | STM8 PC6 mouth |
| 3 | M_PC7 | STM8 PC7 mouth |
| 4 | GND | GND |
| 5 | M_PD3 | STM8 PD3 mouth |
| 6 | M_PD4 | STM8 PD4 mouth |
| 7 | M_NRST | STM8 NRST mouth |
| 8 | GND | Common ground |
| 9 | M_PD2 | STM8 PD2 mouth |
| 10 | M_PD5S | TM8 PD5 mouth |
| 11 | M_PD6 | STM8 PD6 mouth |
| 12 | M_PA1 | STM8 PA1 Port or crystal input port |
| 13 | M_PA2 | STM8 PA2 Oscillator output port or ports |
| 14 | E_GPIO0 | ESP8266 GPIO0 mouth: |
| | 1 default WiFi Status : WiFi Operation indicator control signal; |
| | 2 Working mode selection: |
| | pull up: Flash Boot ,Operating mode; |
| | drop down: UART Download , Download mode; |
| 15 | M_VCAP | STM8 VCAP mouth |
| 16 | M_VDD | STM8 Power supply pi |
| 17 | E_VDD | ESP8266 Power supply pin |
| 18 | M_PA3 | STM8 PA3 mouth |
| 19 | M_PB5 | STM8 PB5 mouth |
| 20 | M_PB4 | STM8 PB4 mouth |
| twenty one | M_PC3 | STM8 PC3 mouth |
| twenty two | M_PC4 | STM8 PC4 mouth |
1.1. WIFI Power
The following data is based on power consumption 3.3V Power, 25 Measured at ambient temperature.
[1] All measurements were performed at the antenna interface.
[2] All data is based on emission 90% Duty cycle in continuous emission mode measured.
| mode | Min | usually | Max | unit |
| Deliver 802.11b , CCK 1Mbps , Pout = + 19.5dBm | 215 | | mA | |
| Deliver 802.11b , CCK 11Mbps , Pout = + 18.5dBm | 197 | | mA | |
| Deliver 802.11g , OFDM54 Mbps , Pout = + 16dBm | 145 | | mA | |
| Deliver 802.11n , MCS7 , Pout = + 14dBm | 135 | | mA | |
| Receive 802.11b , Packet length 1024 byte, -80dBm | 100 | | mA | |
| receive 802.11g , Packet length 1024 byte, -70dBm | 100 | | mA | |
| receive 802.11n , Packet length 1024 byte, -65dBm | 102 | | mA | |
| System Standby mode | 70 | | | |
| Shutdown | 0.5 | | A | |
1.1. The main function
ESP8266–14 able to pass STM8S Microcontroller programming, use AT instruction ESP8266 Control.
AT Please refer to the instruction of the Company AT Instruction Manual “ 4A-ESP8266AT Instruction SetCN . “
1.2. Operating mode
ESP8266 The module supports STA / AP / STA + AP Three operating modes.
STA mode: ESP8266 Modules are connected via a router Internet, mobile phone or computer via the Internet to a remote control device.
AP mode: ESP8266 Module as a hot spot to realize your phone or computer directly communicating with the wireless LAN to achieve control.
STA + AP Mode: two modes of coexistence mode, which can be controlled via the Internet can seamlessly switch, easy to operate.
1.3. Applications
Intelligent home control, intelligent home appliances control;
Intelligent switches, sockets control
Intelligent light control;
Module WITTY
Le module Witty est un esp8266E soudé sur un circuit où se trouve :
Un régulateur
Une led 3 couleurs
Un BP
Une LDR
Un port usb pour l'alimentation.
L'ensemble peu s'enficher sur un circuit qui est prévue pour le programmation de l'ESP. Ce circuit à un port USB pour communiquer avec un ordinateur, un bp reset, un bp pour flasher l'ESP.
Cet ensemble permet de tester rapidement des bouts de programmes et de visualiser avec la led 3 couleurs des états.
C'est idéal pour le prototypage.
Les ports de l'ESP utilisés sont :
LDR = Adc0
LED vert = 12
LED bleu = 13
Led rouge = 15
BP = 4
Senseur MQ7 monoxyde de carbone