Automate pour la gestion des prises du balcon et des volets le soir

Cet automate est une reprise de l'automate qui ferme les volets la nuit.
Comme j'ai mis des prise de courant sur mon balcon et qu'il reste des ports libre sur le Witty.
Pourquoi ne pas réutiliser mon précédent automate.
Voir la description de cet automate : Automate pour fermer les volets la nuit

L'idée serait de rajouter un module relais pour le 220V, ainsi qu'un détecteur de présence.
Et tant qu'a faire, prévoir un mode Fêtes !

Description

  • On devra pouvoir programmer via MQTT les différents parmaètres, seuil de luminosité, tempo, commande forcées, …
  • L'automate devra envoyer la luminosité et la détection d'une présence via MQTT.
  • Accessoirement, il pourra forunir du 12V/5V pour des leds.

Les mode

Au cas où, j'ai ajouté un interrupteur qui shuntte le relais.
comme cela on pourra utiliser les prises hors mode.

Gestion des volets

On reprend la description de l'ancien automate pour fermer les volets la nuit.
Ce mode sera permanent

Gestion de la présence

Pour ce mode, on doit activer le 220V lors d'une détection.
Et cela seulement si on est en dessous d'un seuil de luminosité.
Pour éviter de se retrouver dans le noir, toutes les X sec, si on a une détection, on laisse allumé.
Ce mode sera permanent, mais prendra en compte le mode fêtes.

Le MQTT sera de la partie :

  • seuil de luminosité pour allumer la lumière.
  • Tempo d'activation, si on a plus de détection, laisse allumé durant ce temps.
  • Envoie d'info de détection à une centrale.

Gestion des fêtes

A l'occasion de fêtes, si on veut mettre des décorations lumineuses, on aura un mode adapté.
En gros on active le 220V à la tomber de la nuit, durant une période fixé.
On a 2 options :

  1. Allumer à une heure donnée durant x heures.
  2. allumer suivant un seuil de luminosité. (option prise)

Pour le MQTT :

  • Seuil de luminosité pour allumer.
  • Tempo pour la durée d'allumage.
  • Commande d'activation/désactivation de ce mode.

Matos

J'ai utilisé l'ancien module, donc un Witty (ESP12 avec LDR et LED RGB) et quelques ajouts.
Pour le détecteur de présence, j'ai le choix entre un PIR ou un radar doppler comme ceux décrit ici.
Test de radar doppler faible coût

Déjà présent :

  • ESP WITTY
  • Une télécommande des volets que l'on pilotera.

Ajout :

  • Un module relais
  • Une alim (bloc alim pour LED)
  • Des régulateurs (5v et 6v)
  • Un inter pour shuntter les mode.
  • Un Radar HF (j'ai choisis - LV002 10.525GHz 8-15m Doppler Radar Module de commutateur de capteur à micro-ondes DC 6-40V)

Voir mes tests de radars pour plus d'infos.

Pour le boîtier, dessiner un boîtier qui se fixe en haut du balcon sur le passage du fils secteur.
J'ai prévu un sucre pour les connexions secteur.

Module WITTY

J'ai mis de la doc:
Module WITTY

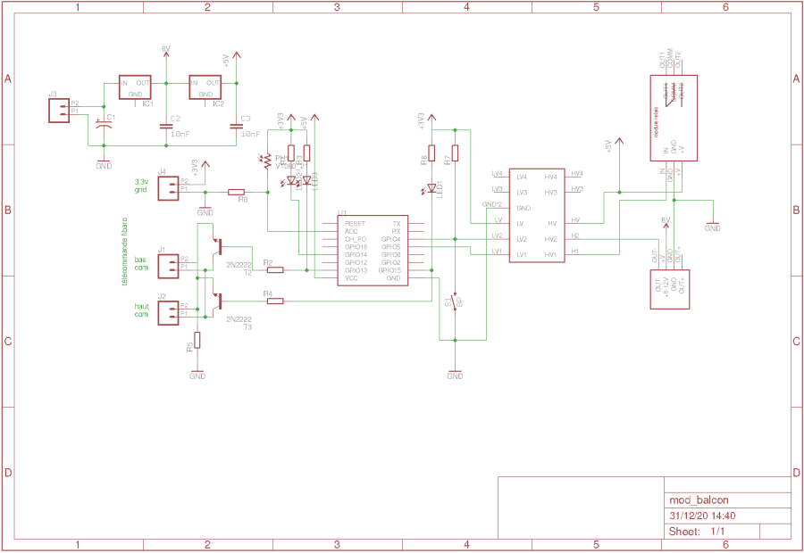
Schémas

On reprend le module existant et on ajoute les pièces manquantes.
ATTENTION dans le schémas, les leds et la LDR font parties du module Witty !
Je les ai mis pour plus de compréhension.
Je vais refaire le boîtier pour maintenir toutes les pièces.
Le module relais sera connecté au port Gpio 05
Le radar sera avec le port Gpio 04.
Cela laisse les ports I2C libre au cas où.
Comme il y a une résistance de rappel et un BP sur Gpio 04, il faudra faire attention au niveau de sortie (actif BAS).

Schémas a modifier !!

Prog

On reprend le programme https://github.com/patbidouille/mod_lum et on ajoute les fonctions supplémentaires.
Vous trouverez le programme pour ce module sur :
https://github.com/patbidouille/mod_balcon.git

Fonctionnement

Il cherche une connexion sur un serveur MQTT puis 3 modes :
Mode : gestion volets

  1. Lit la luminosité et réagit en fonction
  • Au dessus du seuil - rien
  • au dessous - ferme les volets,
  1. Il envoie tout cela en MQTT

Mode présence :

  1. lit le radar
  • Si présence et si luminosité < seuil → allume les prises durant une tempo.
  • Envoi une notification de présence par mqtt

Mode fêtes :

  1. Si ce mode est activé.
  2. Suivant un seuil de luminosité, on allume les prise durant un temps

Programmation via OTA.

Commande et conf MQTT :

  • mod_balcon/confvolet = Défini le seuil de luminosité bas pour la fermeture des volets

mosquitto_pub -d -t mod_balcon/conf -m “175”

  • mod_balcon/cmd =
  si mesg == "ON" 	On allume la led
  si mesg == "OFF" 	On éteint la led
  si mesg == "aff" On renvoi la valeur de conf luminosité topic MQTT "mod_balcon/conflum"  
  mosquitto_pub -d -t mod_balcon/cmd -m "aff"    
  si mesg == "tmp" On renvoi le valeur de conf du temps topic MQTT mod_balcon/conflum"  
  si mesg == "fetesON"  Activation du mode fêtes
  si mesg == "fetesOFF" Désactivation du mode fêtes
  • mod_balcon/haut = si mesg == “ON” on monte les volets
  • mod_balcon/bas = si mesg == “ON” on baisse les volets
  • mod_balcon/conftemps Défini la valeur de temps entre 2 mesures de luminosité.
  • mod_balcon/conflum = Défini le seuil de luminosité pour les volets.
  • mod_balcon/confLfetes = défini le seuil de luminosité pour les fêtes
  • mod_balcon/confTfetes = defini le temps d'allumage des prises.
  • mod_balcon/confTpre = defini la tempo d'allumage pour une présence
projets/automate5.txt · Dernière modification : de chef
CC Attribution-Share Alike 4.0 International
www.chimeric.de Valid CSS Driven by DokuWiki do yourself a favour and use a real browser - get firefox!! Recent changes RSS feed Valid XHTML 1.0